Доработка комбика
Модератор: Noxer
Доработка комбика
Здравствуйте, форумчане. Купил себе самый дешёвый комбарь, для начала, в надежде его доработать, перепаять..
Итак, есть у меня шайтан-коробка Cort MX15. Звук за свои деньги ещё ничего. Дисторшн - просто ужасный, и через 15-20 минут игры начинает рипеть. Clean ещё ничего. Разобрал - нашёл внутри TDA2030, и много другой фигни.. Фотку платы потом приложу.
Что в нём можно переделать для улучшения хотя бы Clean канала, ну и чуть хотя бы дист канал сделать более-менее. Я понимаю что приличного звучания не добиться, но получше сделать 100% можно. Стоит ли менять TDAшку на лучшие аналоги? Что посоветуете кроме как копить на новый...
Итак, есть у меня шайтан-коробка Cort MX15. Звук за свои деньги ещё ничего. Дисторшн - просто ужасный, и через 15-20 минут игры начинает рипеть. Clean ещё ничего. Разобрал - нашёл внутри TDA2030, и много другой фигни.. Фотку платы потом приложу.
Что в нём можно переделать для улучшения хотя бы Clean канала, ну и чуть хотя бы дист канал сделать более-менее. Я понимаю что приличного звучания не добиться, но получше сделать 100% можно. Стоит ли менять TDAшку на лучшие аналоги? Что посоветуете кроме как копить на новый...
- Dick_Lips
- Повідомлень: 423
- З нами з: 05 червня 2010 13:17
- Группа: Не Драчи Грачей
- Звідки: Big Day Out 2000
скорее всего.....НИЧЕГО!!!!!!!!!!!!!Что в нём можно переделать для улучшения.....
самое лучше продать его пока он не раскуроченный и не стал копейки стоить,добавить деньги и купить самопал местный на лампе 5 вт))) бывает по хорошей цене выскакивают))
либо самому спаять самый простой,если только 400 вольт не боишься))))
или ещё дать переделать-NG запихнёт в него усилитель)
вроде я помню такой комб-звук ужасный,дисторшен один песок)лучше избавляцца от него)у меня валялся подобный-рад что избавился)))))
на микросхемах ты всё равно ничего не поменяешь)
п.с. и от замены динамика,на хреновенькой электроники не будит супер прироста звука,к сожалению...
Теперь ещё и со вкусом ананаса !
увы советоваться было не с кем.. а до форума было не добраться. Купил шо було.forstrat писав:советую сначала советоваться, а потом уже покупать.
Dick_Lips
Не верю что ничего)) Что то да можно сделать))
К тому же я и так знал что беру какашку)
Напряжения я не боюсь, усилитель собрать смогу сам если дадут схемку и ЦУ. Я его брал так как корпус в нём приличного обьёма, динамик вроде неплохой.
В смысле ничего не поменяю?Dick_Lips писав:на микросхемах ты всё равно ничего не поменяешь)
И можно поподробнее о 5ти ваттках? Сколько они примерно стоят?
Доработка комбика
Как в правило в бюжетке не замарачиваются с нормальным радиатором на микросхему (даже на ямахах ставят гламурно-ущербную пластинку с 1.5-2мм вместо полноценного радиатора) - те попробуй поставить что то получше чем стоит (на термопасту естественно ) + просмотри электролиты если есть вздутые (по верхней части конденсатора как правило видно) поменяйMusic Man писав:Здравствуйте, форумчане. Купил себе самый дешёвый комбарь, для начала, в надежде его доработать, перепаять..
Итак, есть у меня шайтан-коробка Cort MX15. Звук за свои деньги ещё ничего. Дисторшн - просто ужасный, и через 15-20 минут игры начинает рипеть. Clean ещё ничего. Разобрал - нашёл внутри TDA2030, и много другой фигни.. Фотку платы потом приложу.
Что в нём можно переделать для улучшения хотя бы Clean канала, ну и чуть хотя бы дист канал сделать более-менее. Я понимаю что приличного звучания не добиться, но получше сделать 100% можно. Стоит ли менять TDAшку на лучшие аналоги? Что посоветуете кроме как копить на новый...
по повооду чампа - было предложение по продаже простенькой фирменной голвы 5вт (750гр вроде) + самопальные полные головы по двухтактной схеме (те повзрослеее чем простенький чамп) в пределах от 100$
- Noxer
- The Correction Set
- Повідомлень: 2078
- З нами з: 21 вересня 2004 00:00
- Звідки: Одесса
- Контактна інформація:
Music Man Если нет желания уходить от имеющегося варианта, может имеет смысл просто собрать по аналогии какой то известный и достаточно неплохо зарекомендовавший себя ламповый\транзисторный усилитель и запихать его в имеющуюся коробку?
Как по мне, стратегически надо искать какие то старые модели, которые не были столь требовательны к качеству динамиков. И я бы делал нечто похожее на усилитель А класса - одноканальный. А к нему уже потом просто брал грелку. Если ты дружишь с паяльником, сам сможешь потом сделать себе мод грелки в нужную сторону.
И еще судя по личному опыту и тому что пишет инет, нет моделей транзисторных усилителей, которые одинакого хорошо звучали бы на чистом звуке и на перегрузе.
По этому большинство серьезных производителей перешла к гибридным схемам.
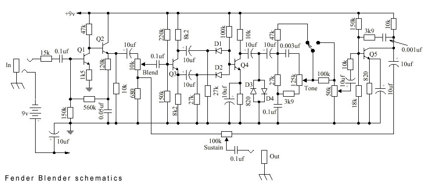
В этом топике есть моя тема про Пигноус 7-100 вот что то такое и надо мудрить. Такого плана простые схемки есть и у Оранжа и у Фендера... Чем проще, тем лучше... Главное трансформатор побольше.
Как по мне, стратегически надо искать какие то старые модели, которые не были столь требовательны к качеству динамиков. И я бы делал нечто похожее на усилитель А класса - одноканальный. А к нему уже потом просто брал грелку. Если ты дружишь с паяльником, сам сможешь потом сделать себе мод грелки в нужную сторону.
И еще судя по личному опыту и тому что пишет инет, нет моделей транзисторных усилителей, которые одинакого хорошо звучали бы на чистом звуке и на перегрузе.
По этому большинство серьезных производителей перешла к гибридным схемам.
В этом топике есть моя тема про Пигноус 7-100 вот что то такое и надо мудрить. Такого плана простые схемки есть и у Оранжа и у Фендера... Чем проще, тем лучше... Главное трансформатор побольше.
Все прекрасное, что есть в этой жизни - аморально, противозаконно, либо ведет к ожирению...
jgit
С охлаждением там всё в поряде, поверь) TDAшка греется по-детски мало и прикручена к корпусу металлическому. Электролиты все новые.. Но убогие, очень хренового качества. Потом как нибудь их поменяю...
Noxer
Вот ты именно то что нужно предложил!) Я как раз как то так и планировал - собрать свой усил и впихать в этот корпус. Но у меня увы нет практики построения усилков.. С паяльником дружу) Только со схемами не очень хорошо. Не всегда могу определить что нужно купить чтоб спаять)) Ну конденсатор от катушки отличу, и трансформатор найти не проблема) Только вот где найти те самые схемы аналогии? Пигноус смотрел - достаточно просто можно собрать..
И ещё хотелось бы хоть какой то дисторшн. Чистого и дист каналов мне хватит на долго. Только как его организовать в комбике или как сделать свою педальку? Гугл мне не особо помог в поисках..
С охлаждением там всё в поряде, поверь) TDAшка греется по-детски мало и прикручена к корпусу металлическому. Электролиты все новые.. Но убогие, очень хренового качества. Потом как нибудь их поменяю...
Noxer
Вот ты именно то что нужно предложил!) Я как раз как то так и планировал - собрать свой усил и впихать в этот корпус. Но у меня увы нет практики построения усилков.. С паяльником дружу) Только со схемами не очень хорошо. Не всегда могу определить что нужно купить чтоб спаять)) Ну конденсатор от катушки отличу, и трансформатор найти не проблема) Только вот где найти те самые схемы аналогии? Пигноус смотрел - достаточно просто можно собрать..
И ещё хотелось бы хоть какой то дисторшн. Чистого и дист каналов мне хватит на долго. Только как его организовать в комбике или как сделать свою педальку? Гугл мне не особо помог в поисках..
- Noxer
- The Correction Set
- Повідомлень: 2078
- З нами з: 21 вересня 2004 00:00
- Звідки: Одесса
- Контактна інформація:
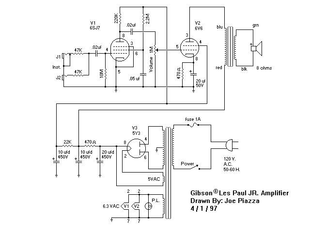
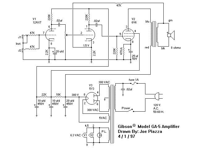
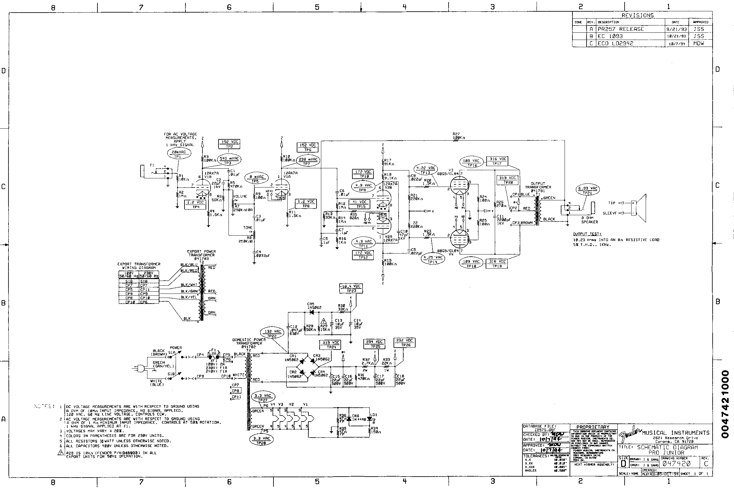
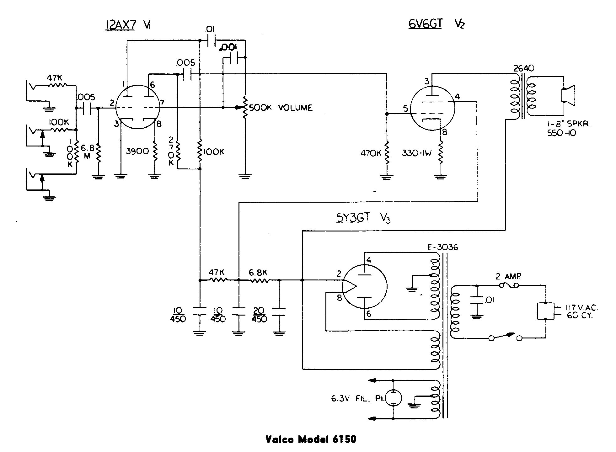
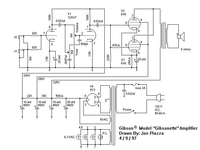
Music Man ты не заморачивайся. Собери одноканальный усилок. Лучше по древним схемам. Стараться просто компоненты покачественнее собрать. Попробывать полевики или военные (авиационные лампы) , транс поувесистей. Если есть сложности с изготовлением платы, попробуй как в древности. Собери на шасси способом от точки к точке - проводками. Будет даже сурово. У него будет классный чистый звук. У увеличением громкости будет начинать драйвить. Ну как классический старый усилок. Потом нужно купить классическую грелку, недорогую. Ну типа Босс ДС-1, Ибанез Тюбскример ТС-7. Не гонись за новомодными дорогими штуками. И модить... Схем для модинга навалом. Получится универсальная фигня... Без грелки можно будет чето винтажное играть. А с грелками легко метальчик покатит. Ведь таким образом играли все звезды тяжелого рока до того как появились 2х и 3х канальные монстры с перегрузом. А главное не смотря на непонятную коробку, у тебя будет весьма узнаваемый классический звук.
Если я увижу какие то простенькие схемы я тебе сюда кину... Ну и варианты моддинга.
Если я увижу какие то простенькие схемы я тебе сюда кину... Ну и варианты моддинга.
Все прекрасное, что есть в этой жизни - аморально, противозаконно, либо ведет к ожирению...