Кто шарит в схемотехнике, помогите.

Разговоры об аппаратуре

Модератор: Noxer

Відповісти
Аватар користувача
Hel
Повідомлень: 3068
З нами з: 17 жовтня 2007 00:47
Группа: N/A
Звідки: Одесса
Контактна інформація:

Кто шарит в схемотехнике, помогите.

Повідомлення Hel »

Очень надеюсь, что кто-то шарит.

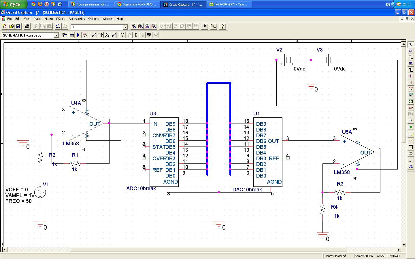
Делаю курсовой проект и мне нужна самая малость сейчас. Разобраться в структуре включения ЦАП/АЦП в аналоговую схему.
Решил сделать пробный проект чисто для проверки и столкнулся с проблемой правильной распиновки схемы и соответственно самих чипов.
Помогите, пожалуйста, кто может. Скрин схемы прилагаю.

Гугл толковых ссылок по распиновке не даёт.
По поводу пина REF подозреваю (исходя из того, что видел мельком на примере), что сюда должен включаться дешифратор. Моделей дешифраторов не знаю ни одной. Назначение остальных пинов даже интуитивно непонятно((((
Вкладення
orcad.jpg
Fuck
    
   
  

Yeah
Аватар користувача
Юрий
Повідомлень: 147
З нами з: 15 серпня 2006 23:24
Звідки: Одесса
Контактна інформація:

Повідомлення Юрий »

Во-первых, некто ADC10break и DAC10break - судя по всему, не реальные дивайсы, а некие модельные, условные устройства. Какое поведение для них предусматривает ОрКад, науке толком неизвестно. Чтобы было ориентироваться проще, советую выбрать что-нибудь из реальных девайсов. Пин Ref необходим для подачи на цап и ацп опорного напряжения, т.е. такого, с которым будет сравниваться аналоговый сигнал. Оно должно быть заведомо выше максимальной амплитуды сигнала. Кроме того, сигнал не должен быть по уровню ниже потенциала AGND, а у тебя это таки происходит на отрицательных полуволнах, т.к ты смешиваешь однополярную и двуполярную схемотехнику "в лоб". Пин CNVR, очевидно, служит для запуска преобразования (уж не знаю, по фронту или по уровню). Over - возможно, индикатор переполнения (сигнал вышел за пределы Vref). Что есть STAT угадывать не буду. В общем, совет один - выбери реально существующие модели цап/ацп.
Tune up to maximum smoke!
Аватар користувача
Hel
Повідомлень: 3068
З нами з: 17 жовтня 2007 00:47
Группа: N/A
Звідки: Одесса
Контактна інформація:

Повідомлення Hel »

оркад на ацп не богат, придётся искать библиотеки...

Я даже не уверен, правильно ли землю определил для схем. Там вроде должно быть разделение на аналоговую и цифровую земли.
Юрий писав: Кроме того, сигнал не должен быть по уровню ниже потенциала AGND
Т.е. если сигнал имеет максимальную амплитуду 1Вольт, то этот потенциал должен иметь уровень в минус 1? Либо оставить его нулевым а входной сигнал "поднять" до пределов 0 и 2 вольт? В принципе мне второе проще, задать смещение на операционнике да и всё.

Дело просто в том, что в прошлом семестре мы таки на практических и на лекциях ни разу не сталкивались с цифровыми преобразователями (разве что вскользь без детального рассмотрения), поэтому принцип включения (принцип действия ясен) мне понятен лишь интуитивно и то, как видно, всего лишь местами.

Но всё равно спасибо огромное за информацию, буду разбираться и мучиться)))
Fuck
    
   
  

Yeah
Аватар користувача
Юрий
Повідомлень: 147
З нами з: 15 серпня 2006 23:24
Звідки: Одесса
Контактна інформація:

Повідомлення Юрий »

Разница с аналоговой и цифровой землёй относится к ньюансам разводки платы. Схематически, их потенциалы одинаковы.
Землю оставляй как есть, а сигнал поднимай.
Tune up to maximum smoke!
Аватар користувача
HIZER_S_H
Повідомлень: 922
З нами з: 05 травня 2007 21:47
Звідки: III Reich!

Повідомлення HIZER_S_H »

Юрий писав:Что есть STAT угадывать не буду
Пин STAT- сигнал готовности.Логический 0 или 1 соответственно)
Многоточие [FAN]
Rammstein [FAN]
Everybody says you're not the one
Everybody says I lost my way
Baby, maybe I'm doing wrong
Don't care! I feel OK (с) Plazma!
Аватар користувача
Hel
Повідомлень: 3068
З нами з: 17 жовтня 2007 00:47
Группа: N/A
Звідки: Одесса
Контактна інформація:

Повідомлення Hel »

Я вот ещё хотел спросить, а каким образом микросхема вообще питается? Ведь допустим у меня входной сигнал изменяется от 0 до 2 вольт, опорное тоже 2 вольт. Вроде бы и ничего, но в ТТЛ логике цифровой выход каждого пина может быть либо 0-0,4 вольт (логич "0"), либо 2,4-5 вольт (логич "1"). Откуда же схема возьмёт напряжение на формирование хотя бы одной единицы кода?
Fuck
    
   
  

Yeah
Аватар користувача
HIZER_S_H
Повідомлень: 922
З нами з: 05 травня 2007 21:47
Звідки: III Reich!

Повідомлення HIZER_S_H »

Hel
Для питания микросхемы используются отдельные выводы)))
Hel писав:ТТЛ логике цифровой выход каждого пина может быть либо 0-0,4 вольт (логич "0"), либо 2,4-5 вольт (логич "1").
Кстать диапазоны логического "0" и "1" могут быть разными у разных микросхем)Зависит от напряжения питания микросхемы.
Многоточие [FAN]
Rammstein [FAN]
Everybody says you're not the one
Everybody says I lost my way
Baby, maybe I'm doing wrong
Don't care! I feel OK (с) Plazma!
Відповісти